3d
Overview
3D charting represents data in three coordinates so analysts can inspect structure that is hard to see in 2D, such as curvature, spatial gradients, and multivariable interactions. In scientific and engineering work, these views are a core part of scientific visualization, where shape and orientation often carry as much meaning as magnitude. This category provides spreadsheet-friendly wrappers for common 3D plot families so teams can move from tabular data to interpretable geometry quickly. It is especially useful for exploratory analysis, simulation review, and communicating spatial patterns to non-specialist audiences.
Across these tools, the unifying ideas are Cartesian coordinates (x,y,z), geometric primitives (points, lines, surfaces, and volumes), and visual encodings (color, transparency, marker style, and grid density). Surface-style functions often model relationships in the form z=f(x,y), while point and vector functions emphasize discrete observations or direction fields. Practical interpretation depends on balancing occlusion, depth cues, and color mapping so that 3D structure clarifies rather than obscures the data.
Implementation is built on Matplotlib and its mplot3d toolkit, the standard Python stack for programmatic 3D plotting. Matplotlib is widely used for reproducible technical graphics, and these wrappers expose that capability through Excel-style function signatures while still returning native figure objects in standard Python contexts.
AREA_3D focuses on filled geometry between two 3D curves, making it useful when the region between trajectories is analytically important, such as envelope comparisons or gap visualization. Unlike pure line views, it emphasizes extent and separation through both polygon fill and alpha blending. It pairs well with axis labels and transparency controls when comparing alternative paths or boundaries in design and physics data.
LINE_3D, SCATTER_3D, and STEM_3D cover trajectory and point-based exploration. LINE_3D is best for ordered sequences and path evolution, SCATTER_3D is better for unordered clouds and cluster structure, and STEM_3D highlights distance from a reference axis to emphasize magnitude at each coordinate. Together they support use cases like sensor traces, design-space sampling, and quick outlier inspection.
BAR_3D, QUIVER_3D, and VOXELS handle discrete 3D magnitudes, direction fields, and occupancy grids. BAR_3D encodes values as extruded columns at (x,y) locations, QUIVER_3D encodes vector direction and relative intensity through arrows, and VOXELS renders boolean 3D cells for volumetric structures. These are practical for binned summaries, flow-field diagnostics, and block-based models used in imaging, geospatial indexing, or simulation masks.
SURFACE_3D, TRISURF_3D, and WIREFRAME_3D address continuous surface modeling with different mesh assumptions. SURFACE_3D is suited to gridded matrices and supports colormaps plus colorbars for value interpretation, WIREFRAME_3D exposes mesh structure for topology-focused diagnostics, and TRISURF_3D handles irregularly spaced points via triangular tessellation. In practice, analysts choose among them based on data regularity, the need for quantitative color encoding, and whether mesh visibility or surface realism is the primary goal.
AREA_3D
Create a 3D filled area chart between two 3D lines.
Excel Usage
=AREA_3D(data, title, xlabel, ylabel, zlabel, area_color, alpha)
data(list[list], required): Input data with 6 columns (X1, Y1, Z1, X2, Y2, Z2).title(str, optional, default: null): Chart title.xlabel(str, optional, default: null): Label for X-axis.ylabel(str, optional, default: null): Label for Y-axis.zlabel(str, optional, default: null): Label for Z-axis.area_color(str, optional, default: null): Area color.alpha(float, optional, default: 0.5): Alpha transparency.
Returns (object): Matplotlib Figure object (standard Python) or base64 encoded PNG string (Pyodide).
Example 1: 3D double helix area
Inputs:
| data | title | |||||
|---|---|---|---|---|---|---|
| 1 | 0 | 0 | -1 | 0 | 0 | 3D Helix Area |
| 0.707 | 0.707 | 0.25 | -0.707 | -0.707 | 0.25 | |
| 0 | 1 | 0.5 | 0 | -1 | 0.5 | |
| -0.707 | 0.707 | 0.75 | 0.707 | -0.707 | 0.75 | |
| -1 | 0 | 1 | 1 | 0 | 1 |
Excel formula:
=AREA_3D({1,0,0,-1,0,0;0.707,0.707,0.25,-0.707,-0.707,0.25;0,1,0.5,0,-1,0.5;-0.707,0.707,0.75,0.707,-0.707,0.75;-1,0,1,1,0,1}, "3D Helix Area")
Expected output:
"chart"
Example 2: Simple column data
Inputs:
| data | |||||
|---|---|---|---|---|---|
| 0 | 0 | 0 | 1 | 1 | 0 |
| 0 | 1 | 1 | 1 | 0 | 1 |
Excel formula:
=AREA_3D({0,0,0,1,1,0;0,1,1,1,0,1})
Expected output:
"chart"
Example 3: Blue area with high transparency
Inputs:
| data | area_color | alpha | |||||
|---|---|---|---|---|---|---|---|
| 0 | 0 | 0 | 1 | 1 | 1 | blue | 0.3 |
| 1 | 0 | 1 | 0 | 1 | 0 |
Excel formula:
=AREA_3D({0,0,0,1,1,1;1,0,1,0,1,0}, "blue", 0.3)
Expected output:
"chart"
Example 4: Green area with title
Inputs:
| data | area_color | title | |||||
|---|---|---|---|---|---|---|---|
| 0 | 0 | 0 | 2 | 2 | 2 | green | Green 3D Area |
| 2 | 0 | 2 | 0 | 2 | 0 |
Excel formula:
=AREA_3D({0,0,0,2,2,2;2,0,2,0,2,0}, "green", "Green 3D Area")
Expected output:
"chart"
Python Code
Show Code
import sys
import matplotlib
IS_PYODIDE = sys.platform == "emscripten"
if IS_PYODIDE:
matplotlib.use('Agg')
import matplotlib.pyplot as plt
from mpl_toolkits.mplot3d import Axes3D
from mpl_toolkits.mplot3d.art3d import Poly3DCollection
import io
import base64
import numpy as np
def area_3d(data, title=None, xlabel=None, ylabel=None, zlabel=None, area_color=None, alpha=0.5):
"""
Create a 3D filled area chart between two 3D lines.
See: https://matplotlib.org/stable/api/_as_gen/mpl_toolkits.mplot3d.axes3d.Axes3D.fill_between.html
This example function is provided as-is without any representation of accuracy.
Args:
data (list[list]): Input data with 6 columns (X1, Y1, Z1, X2, Y2, Z2).
title (str, optional): Chart title. Default is None.
xlabel (str, optional): Label for X-axis. Default is None.
ylabel (str, optional): Label for Y-axis. Default is None.
zlabel (str, optional): Label for Z-axis. Default is None.
area_color (str, optional): Area color. Valid options: Blue, Green, Red, Cyan, Magenta, Yellow, Black, White. Default is None.
alpha (float, optional): Alpha transparency. Default is 0.5.
Returns:
object: Matplotlib Figure object (standard Python) or base64 encoded PNG string (Pyodide).
"""
def to2d(x):
return [[x]] if not isinstance(x, list) else x
try:
data = to2d(data)
if not isinstance(data, list) or not data or not isinstance(data[0], list):
return "Error: Input data must be a 2D list."
arr = np.array(data, dtype=float)
if arr.shape[1] < 6:
return "Error: Data must have at least 6 columns (X1, Y1, Z1, X2, Y2, Z2)."
x1, y1, z1 = arr[:, 0], arr[:, 1], arr[:, 2]
x2, y2, z2 = arr[:, 3], arr[:, 4], arr[:, 5]
# Create figure with 3D projection
fig, ax = plt.subplots(figsize=(10, 7), subplot_kw={"projection": "3d"})
# Determine color and alpha
c = area_color if area_color and area_color != "" else "C0"
a = float(alpha) if alpha is not None else 0.5
# Use Poly3DCollection for compatibility with Matplotlib < 3.10
verts = []
for i in range(len(x1) - 1):
vtx = [
(x1[i], y1[i], z1[i]),
(x1[i+1], y1[i+1], z1[i+1]),
(x2[i+1], y2[i+1], z2[i+1]),
(x2[i], y2[i], z2[i])
]
verts.append(vtx)
poly = Poly3DCollection(verts, alpha=a, facecolor=c)
ax.add_collection3d(poly)
# Plot lines for clarity
ax.plot(x1, y1, z1, linewidth=2, color=c)
ax.plot(x2, y2, z2, linewidth=2, color=c)
if title: ax.set_title(title)
if xlabel: ax.set_xlabel(xlabel)
if ylabel: ax.set_ylabel(ylabel)
if zlabel: ax.set_zlabel(zlabel)
ax.set(xticklabels=[], yticklabels=[], zticklabels=[])
if IS_PYODIDE:
buf = io.BytesIO()
plt.savefig(buf, format='png', bbox_inches='tight')
plt.close(fig)
buf.seek(0)
img_b64 = base64.b64encode(buf.read()).decode('utf-8')
return f"data:image/png;base64,{img_b64}"
else:
return fig
except Exception as e:
return f"Error: {str(e)}"Online Calculator
BAR_3D
Create a 3D bar chart.
Excel Usage
=BAR_3D(data, title, xlabel, ylabel, zlabel, color_map, legend)
data(list[list], required): Input data (X, Y, Z).title(str, optional, default: null): Chart title.xlabel(str, optional, default: null): Label for X-axis.ylabel(str, optional, default: null): Label for Y-axis.zlabel(str, optional, default: null): Label for Z-axis.color_map(str, optional, default: “viridis”): Color map for bars.legend(str, optional, default: “false”): Show legend.
Returns (object): Matplotlib Figure object (standard Python) or base64 encoded PNG string (Pyodide).
Example 1: Basic 3D bar chart
Inputs:
| data | ||
|---|---|---|
| 0 | 0 | 1 |
| 1 | 0 | 2 |
| 0 | 1 | 3 |
| 1 | 1 | 4 |
Excel formula:
=BAR_3D({0,0,1;1,0,2;0,1,3;1,1,4})
Expected output:
"chart"
Example 2: 3D bars with labels
Inputs:
| data | title | xlabel | ylabel | zlabel | ||
|---|---|---|---|---|---|---|
| 0 | 0 | 5 | Bar Chart | X | Y | Height |
| 1 | 0 | 10 | ||||
| 0 | 1 | 15 | ||||
| 1 | 1 | 20 |
Excel formula:
=BAR_3D({0,0,5;1,0,10;0,1,15;1,1,20}, "Bar Chart", "X", "Y", "Height")
Expected output:
"chart"
Example 3: Using plasma colormap
Inputs:
| data | color_map | ||
|---|---|---|---|
| 0 | 0 | 2 | plasma |
| 1 | 0 | 4 | |
| 2 | 0 | 6 | |
| 0 | 1 | 8 |
Excel formula:
=BAR_3D({0,0,2;1,0,4;2,0,6;0,1,8}, "plasma")
Expected output:
"chart"
Example 4: Bars with legend
Inputs:
| data | legend | ||
|---|---|---|---|
| 0 | 0 | 1 | true |
| 1 | 0 | 2 | |
| 0 | 1 | 3 |
Excel formula:
=BAR_3D({0,0,1;1,0,2;0,1,3}, "true")
Expected output:
"chart"
Python Code
Show Code
import sys
import matplotlib
IS_PYODIDE = sys.platform == "emscripten"
if IS_PYODIDE:
matplotlib.use('Agg')
import matplotlib.pyplot as plt
from mpl_toolkits.mplot3d import Axes3D
import io
import base64
import numpy as np
def bar_3d(data, title=None, xlabel=None, ylabel=None, zlabel=None, color_map='viridis', legend='false'):
"""
Create a 3D bar chart.
See: https://matplotlib.org/stable/api/_as_gen/matplotlib.axes.Axes.bar3d.html
This example function is provided as-is without any representation of accuracy.
Args:
data (list[list]): Input data (X, Y, Z).
title (str, optional): Chart title. Default is None.
xlabel (str, optional): Label for X-axis. Default is None.
ylabel (str, optional): Label for Y-axis. Default is None.
zlabel (str, optional): Label for Z-axis. Default is None.
color_map (str, optional): Color map for bars. Valid options: Viridis, Plasma, Inferno, Magma, Cividis. Default is 'viridis'.
legend (str, optional): Show legend. Valid options: True, False. Default is 'false'.
Returns:
object: Matplotlib Figure object (standard Python) or base64 encoded PNG string (Pyodide).
"""
def to2d(x):
return [[x]] if not isinstance(x, list) else x
try:
data = to2d(data)
if not isinstance(data, list) or not all(isinstance(row, list) for row in data):
return "Error: Invalid input - data must be a 2D list"
# Flatten and validate data
flat_data = []
for row in data:
for val in row:
try:
flat_data.append(float(val))
except (TypeError, ValueError):
return f"Error: Non-numeric value found: {val}"
if len(flat_data) < 3:
return "Error: Need at least 3 values for X, Y, Z coordinates"
# Parse data into columns
num_rows = len(data)
num_cols = len(data[0]) if num_rows > 0 else 0
if num_cols < 3:
return "Error: Need at least 3 columns for X, Y, Z coordinates"
# Extract X, Y, Z columns
x_vals = np.array([float(data[i][0]) for i in range(num_rows)])
y_vals = np.array([float(data[i][1]) for i in range(num_rows)])
z_vals = np.array([float(data[i][2]) for i in range(num_rows)])
# Create figure
fig = plt.figure(figsize=(10, 7))
ax = fig.add_subplot(111, projection='3d')
# Bar dimensions
dx = dy = 0.5 # Bar width
dz = z_vals # Bar heights
# Color mapping
cmap = plt.get_cmap(color_map)
colors = cmap(z_vals / z_vals.max())
# Create 3D bar chart
ax.bar3d(x_vals, y_vals, np.zeros(len(z_vals)), dx, dy, dz, color=colors, shade=True)
# Set labels
if title:
ax.set_title(title)
if xlabel:
ax.set_xlabel(xlabel)
if ylabel:
ax.set_ylabel(ylabel)
if zlabel:
ax.set_zlabel(zlabel)
# Add legend if requested
if legend == "true":
ax.legend(['Bars'])
# Return based on platform
if IS_PYODIDE:
buf = io.BytesIO()
plt.savefig(buf, format='png', dpi=100, bbox_inches='tight')
buf.seek(0)
img_base64 = base64.b64encode(buf.read()).decode('utf-8')
plt.close(fig)
return f"data:image/png;base64,{img_base64}"
else:
return fig
except Exception as e:
return f"Error: {str(e)}"Online Calculator
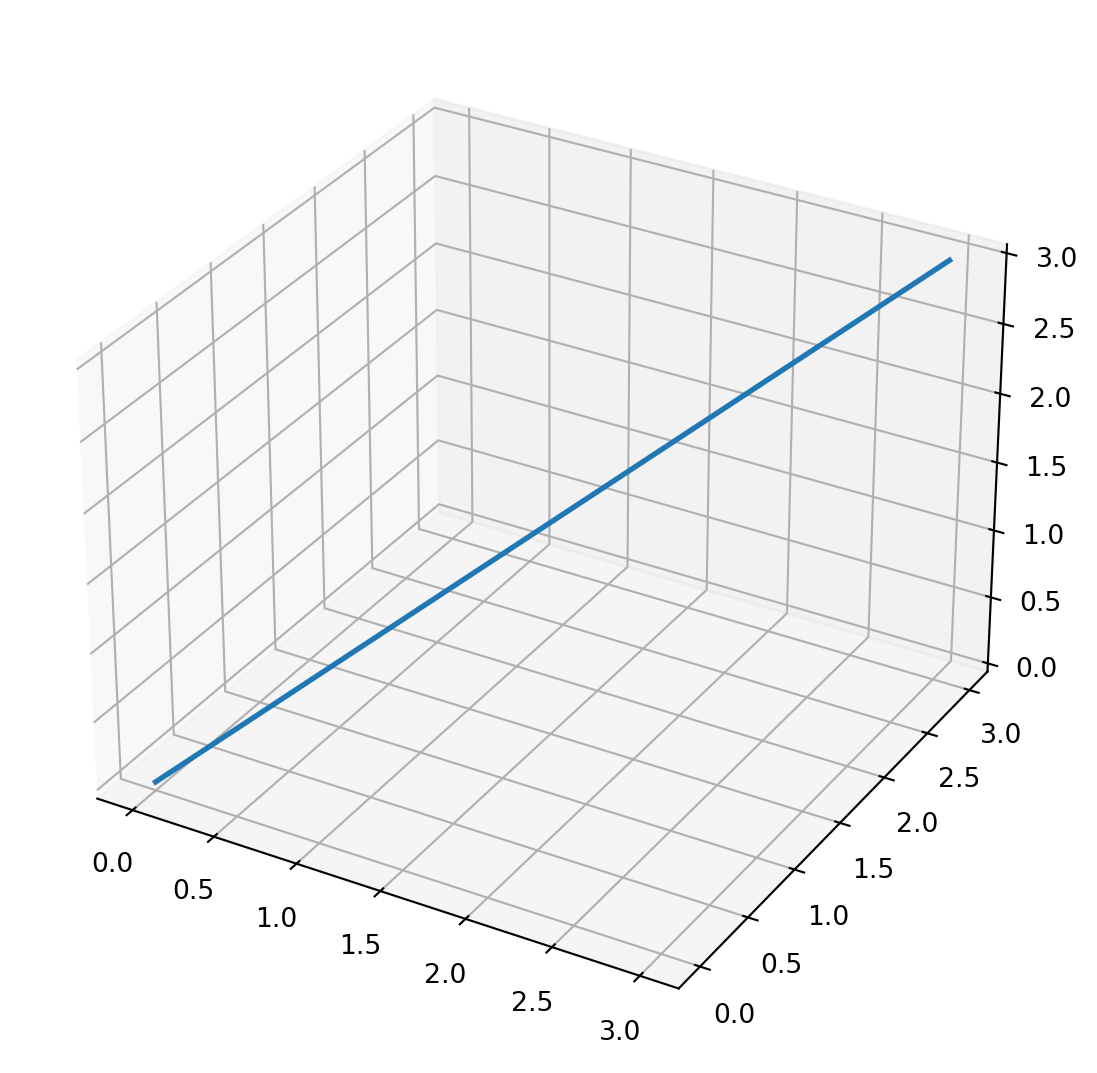
LINE_3D
Create a 3D line plot.
Excel Usage
=LINE_3D(data, title, xlabel, ylabel, zlabel, plot_color, linestyle, legend)
data(list[list], required): Input data (X, Y, Z).title(str, optional, default: null): Chart title.xlabel(str, optional, default: null): Label for X-axis.ylabel(str, optional, default: null): Label for Y-axis.zlabel(str, optional, default: null): Label for Z-axis.plot_color(str, optional, default: null): Line color.linestyle(str, optional, default: “-”): Line style.legend(str, optional, default: “false”): Show legend.
Returns (object): Matplotlib Figure object (standard Python) or base64 encoded PNG string (Pyodide).
Example 1: Basic 3D line plot
Inputs:
| data | ||
|---|---|---|
| 0 | 0 | 0 |
| 1 | 1 | 1 |
| 2 | 2 | 2 |
| 3 | 3 | 3 |
Excel formula:
=LINE_3D({0,0,0;1,1,1;2,2,2;3,3,3})
Expected output:
"chart"
Example 2: 3D line with labels
Inputs:
| data | title | xlabel | ylabel | zlabel | ||
|---|---|---|---|---|---|---|
| 0 | 0 | 1 | Line Plot | X | Y | Z |
| 1 | 1 | 2 | ||||
| 2 | 4 | 3 | ||||
| 3 | 9 | 4 |
Excel formula:
=LINE_3D({0,0,1;1,1,2;2,4,3;3,9,4}, "Line Plot", "X", "Y", "Z")
Expected output:
"chart"
Example 3: Red dashed line
Inputs:
| data | plot_color | linestyle | ||
|---|---|---|---|---|
| 1 | 2 | 1 | red | – |
| 2 | 3 | 2 | ||
| 3 | 4 | 3 | ||
| 4 | 5 | 4 |
Excel formula:
=LINE_3D({1,2,1;2,3,2;3,4,3;4,5,4}, "red", "--")
Expected output:
"chart"
Example 4: Line with legend
Inputs:
| data | legend | ||
|---|---|---|---|
| 0 | 1 | 0 | true |
| 1 | 2 | 1 | |
| 2 | 3 | 2 | |
| 3 | 4 | 3 |
Excel formula:
=LINE_3D({0,1,0;1,2,1;2,3,2;3,4,3}, "true")
Expected output:
"chart"
Python Code
Show Code
import sys
import matplotlib
IS_PYODIDE = sys.platform == "emscripten"
if IS_PYODIDE:
matplotlib.use('Agg')
import matplotlib.pyplot as plt
from mpl_toolkits.mplot3d import Axes3D
import io
import base64
import numpy as np
def line_3d(data, title=None, xlabel=None, ylabel=None, zlabel=None, plot_color=None, linestyle='-', legend='false'):
"""
Create a 3D line plot.
See: https://matplotlib.org/stable/api/_as_gen/matplotlib.axes.Axes.plot.html#matplotlib.axes.Axes.plot
This example function is provided as-is without any representation of accuracy.
Args:
data (list[list]): Input data (X, Y, Z).
title (str, optional): Chart title. Default is None.
xlabel (str, optional): Label for X-axis. Default is None.
ylabel (str, optional): Label for Y-axis. Default is None.
zlabel (str, optional): Label for Z-axis. Default is None.
plot_color (str, optional): Line color. Valid options: Blue, Green, Red, Cyan, Magenta, Yellow, Black, White. Default is None.
linestyle (str, optional): Line style. Valid options: Solid, Dashed, Dotted, Dash-dot. Default is '-'.
legend (str, optional): Show legend. Valid options: True, False. Default is 'false'.
Returns:
object: Matplotlib Figure object (standard Python) or base64 encoded PNG string (Pyodide).
"""
def to2d(x):
return [[x]] if not isinstance(x, list) else x
try:
data = to2d(data)
if not isinstance(data, list) or not all(isinstance(row, list) for row in data):
return "Error: Invalid input - data must be a 2D list"
# Flatten and validate data
flat_data = []
for row in data:
for val in row:
try:
flat_data.append(float(val))
except (TypeError, ValueError):
return f"Error: Non-numeric value found: {val}"
if len(flat_data) < 3:
return "Error: Need at least 3 values for X, Y, Z coordinates"
# Parse data into columns
num_rows = len(data)
num_cols = len(data[0]) if num_rows > 0 else 0
if num_cols < 3:
return "Error: Need at least 3 columns for X, Y, Z coordinates"
# Extract X, Y, Z columns
x_vals = [float(data[i][0]) for i in range(num_rows)]
y_vals = [float(data[i][1]) for i in range(num_rows)]
z_vals = [float(data[i][2]) for i in range(num_rows)]
# Create figure
fig = plt.figure(figsize=(10, 7))
ax = fig.add_subplot(111, projection='3d')
# Create line plot
if plot_color:
ax.plot(x_vals, y_vals, z_vals, color=plot_color, linestyle=linestyle, linewidth=2)
else:
ax.plot(x_vals, y_vals, z_vals, linestyle=linestyle, linewidth=2)
# Set labels
if title:
ax.set_title(title)
if xlabel:
ax.set_xlabel(xlabel)
if ylabel:
ax.set_ylabel(ylabel)
if zlabel:
ax.set_zlabel(zlabel)
# Add legend if requested
if legend == "true":
ax.legend(['Line 1'])
# Return based on platform
if IS_PYODIDE:
buf = io.BytesIO()
plt.savefig(buf, format='png', dpi=100, bbox_inches='tight')
buf.seek(0)
img_base64 = base64.b64encode(buf.read()).decode('utf-8')
plt.close(fig)
return f"data:image/png;base64,{img_base64}"
else:
return fig
except Exception as e:
return f"Error: {str(e)}"Online Calculator
QUIVER_3D
Create a 3D quiver (vector) plot.
Excel Usage
=QUIVER_3D(data, title, xlabel, ylabel, zlabel, length, normalize)
data(list[list], required): Input data (X, Y, Z, U, V, W).title(str, optional, default: null): Chart title.xlabel(str, optional, default: null): Label for X-axis.ylabel(str, optional, default: null): Label for Y-axis.zlabel(str, optional, default: null): Label for Z-axis.length(float, optional, default: 0.1): Length of each quiver.normalize(bool, optional, default: false): Normalize the arrows to have the same length.
Returns (object): Matplotlib Figure object (standard Python) or base64 encoded PNG string (Pyodide).
Example 1: Basic 3D quiver plot
Inputs:
| data | |||||
|---|---|---|---|---|---|
| 0 | 0 | 0 | 1 | 0 | 0 |
| 0 | 0 | 0 | 0 | 1 | 0 |
| 0 | 0 | 0 | 0 | 0 | 1 |
Excel formula:
=QUIVER_3D({0,0,0,1,0,0;0,0,0,0,1,0;0,0,0,0,0,1})
Expected output:
"chart"
Example 2: 3D quiver with labels
Inputs:
| data | title | xlabel | ylabel | zlabel | |||||
|---|---|---|---|---|---|---|---|---|---|
| 0 | 0 | 0 | 1 | 1 | 1 | Vector Field | X | Y | Z |
Excel formula:
=QUIVER_3D({0,0,0,1,1,1}, "Vector Field", "X", "Y", "Z")
Expected output:
"chart"
Example 3: Custom length arrows
Inputs:
| data | length | |||||
|---|---|---|---|---|---|---|
| 0 | 0 | 0 | 1 | 0 | 0 | 0.5 |
| 1 | 1 | 1 | 0 | 1 | 0 |
Excel formula:
=QUIVER_3D({0,0,0,1,0,0;1,1,1,0,1,0}, 0.5)
Expected output:
"chart"
Example 4: Simple quiver plot
Inputs:
| data | |||||
|---|---|---|---|---|---|
| 0 | 0 | 0 | 1 | 0 | 0 |
| 0 | 0 | 0 | 0 | 1 | 0 |
| 0 | 0 | 0 | 0 | 0 | 1 |
Excel formula:
=QUIVER_3D({0,0,0,1,0,0;0,0,0,0,1,0;0,0,0,0,0,1})
Expected output:
"chart"
Example 5: Multiple arrows
Inputs:
| data | |||||
|---|---|---|---|---|---|
| 0 | 0 | 0 | 1 | 0 | 0 |
| 0 | 0 | 0 | 0 | 1 | 0 |
| 0 | 0 | 0 | 0 | 0 | 1 |
Excel formula:
=QUIVER_3D({0,0,0,1,0,0;0,0,0,0,1,0;0,0,0,0,0,1})
Expected output:
"chart"
Example 6: Quiver with color array
Inputs:
| data | |||||
|---|---|---|---|---|---|
| 0 | 0 | 0 | 1 | 0 | 0 |
| 0 | 0 | 0 | 0 | 1 | 0 |
| 0 | 0 | 0 | 0 | 0 | 1 |
Excel formula:
=QUIVER_3D({0,0,0,1,0,0;0,0,0,0,1,0;0,0,0,0,0,1})
Expected output:
"chart"
Python Code
Show Code
import sys
import matplotlib
IS_PYODIDE = sys.platform == "emscripten"
if IS_PYODIDE:
matplotlib.use('Agg')
import matplotlib.pyplot as plt
from mpl_toolkits.mplot3d import Axes3D
import io
import base64
import numpy as np
def quiver_3d(data, title=None, xlabel=None, ylabel=None, zlabel=None, length=0.1, normalize=False):
"""
Create a 3D quiver (vector) plot.
See: https://matplotlib.org/stable/api/_as_gen/mpl_toolkits.mplot3d.axes3d.Axes3D.quiver.html
This example function is provided as-is without any representation of accuracy.
Args:
data (list[list]): Input data (X, Y, Z, U, V, W).
title (str, optional): Chart title. Default is None.
xlabel (str, optional): Label for X-axis. Default is None.
ylabel (str, optional): Label for Y-axis. Default is None.
zlabel (str, optional): Label for Z-axis. Default is None.
length (float, optional): Length of each quiver. Default is 0.1.
normalize (bool, optional): Normalize the arrows to have the same length. Default is False.
Returns:
object: Matplotlib Figure object (standard Python) or base64 encoded PNG string (Pyodide).
"""
def to2d(x):
return [[x]] if not isinstance(x, list) else x
try:
data = to2d(data)
if not isinstance(data, list) or not all(isinstance(row, list) for row in data):
return "Error: Invalid input - data must be a 2D list"
# Validate dimensions
num_rows = len(data)
num_cols = len(data[0]) if num_rows > 0 else 0
if num_cols < 6:
return "Error: Need at least 6 columns for X, Y, Z coordinates and U, V, W vectors"
# Extract and validate columns
try:
x_vals = np.array([float(data[i][0]) for i in range(num_rows)])
y_vals = np.array([float(data[i][1]) for i in range(num_rows)])
z_vals = np.array([float(data[i][2]) for i in range(num_rows)])
u_vals = np.array([float(data[i][3]) for i in range(num_rows)])
v_vals = np.array([float(data[i][4]) for i in range(num_rows)])
w_vals = np.array([float(data[i][5]) for i in range(num_rows)])
except (ValueError, TypeError, IndexError):
return "Error: Input data contains non-numeric values or missing columns"
# Create figure
fig = plt.figure(figsize=(10, 7))
ax = fig.add_subplot(111, projection='3d')
# Create quiver plot
ax.quiver(x_vals, y_vals, z_vals, u_vals, v_vals, w_vals, length=length, normalize=normalize)
# Set labels
if title:
ax.set_title(title)
if xlabel:
ax.set_xlabel(xlabel)
if ylabel:
ax.set_ylabel(ylabel)
if zlabel:
ax.set_zlabel(zlabel)
# Return based on platform
if IS_PYODIDE:
buf = io.BytesIO()
plt.savefig(buf, format='png', dpi=100, bbox_inches='tight')
buf.seek(0)
img_base64 = base64.b64encode(buf.read()).decode('utf-8')
plt.close(fig)
return f"data:image/png;base64,{img_base64}"
else:
return fig
except Exception as e:
return f"Error: {str(e)}"Online Calculator
SCATTER_3D
Create a 3D scatter plot.
Excel Usage
=SCATTER_3D(data, title, xlabel, ylabel, zlabel, color_map, marker, legend)
data(list[list], required): Input data (X, Y, Z).title(str, optional, default: null): Chart title.xlabel(str, optional, default: null): Label for X-axis.ylabel(str, optional, default: null): Label for Y-axis.zlabel(str, optional, default: null): Label for Z-axis.color_map(str, optional, default: “viridis”): Color map for points.marker(str, optional, default: “o”): Marker style.legend(str, optional, default: “false”): Show legend.
Returns (object): Matplotlib Figure object (standard Python) or base64 encoded PNG string (Pyodide).
Example 1: Basic 3D scatter plot
Inputs:
| data | ||
|---|---|---|
| 1 | 2 | 3 |
| 2 | 3 | 4 |
| 3 | 4 | 5 |
| 4 | 5 | 6 |
Excel formula:
=SCATTER_3D({1,2,3;2,3,4;3,4,5;4,5,6})
Expected output:
"chart"
Example 2: 3D scatter with labels
Inputs:
| data | title | xlabel | ylabel | zlabel | ||
|---|---|---|---|---|---|---|
| 1 | 1 | 1 | Scatter Plot | X | Y | Z |
| 2 | 4 | 2 | ||||
| 3 | 9 | 3 | ||||
| 4 | 16 | 4 |
Excel formula:
=SCATTER_3D({1,1,1;2,4,2;3,9,3;4,16,4}, "Scatter Plot", "X", "Y", "Z")
Expected output:
"chart"
Example 3: Using plasma colormap
Inputs:
| data | color_map | ||
|---|---|---|---|
| 0 | 0 | 1 | plasma |
| 1 | 1 | 2 | |
| 2 | 2 | 3 | |
| 3 | 3 | 4 | |
| 4 | 4 | 5 |
Excel formula:
=SCATTER_3D({0,0,1;1,1,2;2,2,3;3,3,4;4,4,5}, "plasma")
Expected output:
"chart"
Example 4: Using square markers
Inputs:
| data | marker | legend | ||
|---|---|---|---|---|
| 1 | 2 | 1 | s | true |
| 2 | 3 | 2 | ||
| 3 | 4 | 3 | ||
| 4 | 5 | 4 |
Excel formula:
=SCATTER_3D({1,2,1;2,3,2;3,4,3;4,5,4}, "s", "true")
Expected output:
"chart"
Python Code
Show Code
import sys
import matplotlib
IS_PYODIDE = sys.platform == "emscripten"
if IS_PYODIDE:
matplotlib.use('Agg')
import matplotlib.pyplot as plt
from mpl_toolkits.mplot3d import Axes3D
import io
import base64
import numpy as np
def scatter_3d(data, title=None, xlabel=None, ylabel=None, zlabel=None, color_map='viridis', marker='o', legend='false'):
"""
Create a 3D scatter plot.
See: https://matplotlib.org/stable/api/_as_gen/matplotlib.axes.Axes.scatter.html#matplotlib.axes.Axes.scatter
This example function is provided as-is without any representation of accuracy.
Args:
data (list[list]): Input data (X, Y, Z).
title (str, optional): Chart title. Default is None.
xlabel (str, optional): Label for X-axis. Default is None.
ylabel (str, optional): Label for Y-axis. Default is None.
zlabel (str, optional): Label for Z-axis. Default is None.
color_map (str, optional): Color map for points. Valid options: Viridis, Plasma, Inferno, Magma, Cividis. Default is 'viridis'.
marker (str, optional): Marker style. Valid options: None, Point, Pixel, Circle, Square, Triangle Down, Triangle Up. Default is 'o'.
legend (str, optional): Show legend. Valid options: True, False. Default is 'false'.
Returns:
object: Matplotlib Figure object (standard Python) or base64 encoded PNG string (Pyodide).
"""
def to2d(x):
return [[x]] if not isinstance(x, list) else x
try:
data = to2d(data)
if not isinstance(data, list) or not all(isinstance(row, list) for row in data):
return "Error: Invalid input - data must be a 2D list"
# Flatten and validate data
flat_data = []
for row in data:
for val in row:
try:
flat_data.append(float(val))
except (TypeError, ValueError):
return f"Error: Non-numeric value found: {val}"
if len(flat_data) < 3:
return "Error: Need at least 3 values for X, Y, Z coordinates"
# Parse data into columns
num_rows = len(data)
num_cols = len(data[0]) if num_rows > 0 else 0
if num_cols < 3:
return "Error: Need at least 3 columns for X, Y, Z coordinates"
# Extract X, Y, Z columns
x_vals = [float(data[i][0]) for i in range(num_rows)]
y_vals = [float(data[i][1]) for i in range(num_rows)]
z_vals = [float(data[i][2]) for i in range(num_rows)]
# Create figure
fig = plt.figure(figsize=(10, 7))
ax = fig.add_subplot(111, projection='3d')
# Create scatter plot
scatter = ax.scatter(x_vals, y_vals, z_vals, c=z_vals, cmap=color_map, marker=marker, s=50)
# Set labels
if title:
ax.set_title(title)
if xlabel:
ax.set_xlabel(xlabel)
if ylabel:
ax.set_ylabel(ylabel)
if zlabel:
ax.set_zlabel(zlabel)
# Add legend if requested
if legend == "true":
plt.colorbar(scatter, ax=ax, label='Z value')
# Return based on platform
if IS_PYODIDE:
buf = io.BytesIO()
plt.savefig(buf, format='png', dpi=100, bbox_inches='tight')
buf.seek(0)
img_base64 = base64.b64encode(buf.read()).decode('utf-8')
plt.close(fig)
return f"data:image/png;base64,{img_base64}"
else:
return fig
except Exception as e:
return f"Error: {str(e)}"Online Calculator
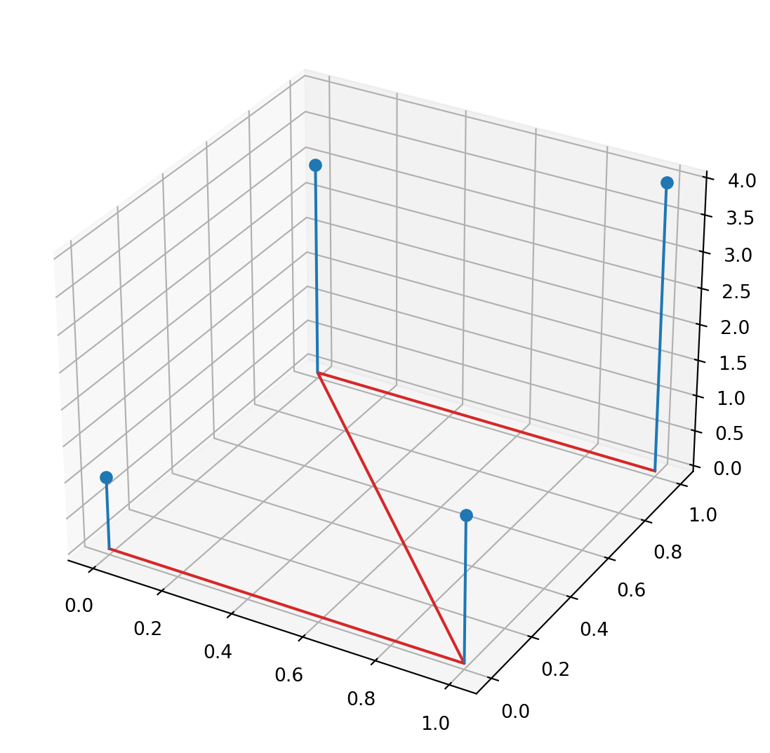
STEM_3D
Create a 3D stem plot.
Excel Usage
=STEM_3D(data, title, xlabel, ylabel, zlabel, stem_threed_orient)
data(list[list], required): Input data (X, Y, Z).title(str, optional, default: null): Chart title.xlabel(str, optional, default: null): Label for X-axis.ylabel(str, optional, default: null): Label for Y-axis.zlabel(str, optional, default: null): Label for Z-axis.stem_threed_orient(str, optional, default: “z”): The orientation of the stems.
Returns (object): Matplotlib Figure object (standard Python) or base64 encoded PNG string (Pyodide).
Example 1: Basic 3D stem plot
Inputs:
| data | ||
|---|---|---|
| 0 | 0 | 1 |
| 1 | 0 | 2 |
| 0 | 1 | 3 |
| 1 | 1 | 4 |
Excel formula:
=STEM_3D({0,0,1;1,0,2;0,1,3;1,1,4})
Expected output:
"chart"
Example 2: 3D stem with labels
Inputs:
| data | title | xlabel | ylabel | zlabel | ||
|---|---|---|---|---|---|---|
| 0 | 0 | 0.5 | Stem Plot | X | Y | Z |
| 1 | 1 | 1 | ||||
| 2 | 0 | 0.5 |
Excel formula:
=STEM_3D({0,0,0.5;1,1,1;2,0,0.5}, "Stem Plot", "X", "Y", "Z")
Expected output:
"chart"
Example 3: Stem plot with X orientation
Inputs:
| data | stem_threed_orient | ||
|---|---|---|---|
| 1 | 0 | 0 | x |
| 2 | 1 | 0 | |
| 3 | 0 | 1 |
Excel formula:
=STEM_3D({1,0,0;2,1,0;3,0,1}, "x")
Expected output:
"chart"
Example 4: Simple stem plot
Inputs:
| data | ||
|---|---|---|
| 0 | 0 | 1 |
| 1 | 0 | 2 |
| 0 | 1 | 3 |
Excel formula:
=STEM_3D({0,0,1;1,0,2;0,1,3})
Expected output:
"chart"
Example 5: Multiple stems
Inputs:
| data | ||
|---|---|---|
| 0 | 0 | 1 |
| 1 | 0 | 2 |
| 0 | 1 | 3 |
Excel formula:
=STEM_3D({0,0,1;1,0,2;0,1,3})
Expected output:
"chart"
Example 6: Stem plot with extra labels
Inputs:
| data | ||
|---|---|---|
| 0 | 0 | 1 |
| 1 | 0 | 2 |
| 0 | 1 | 3 |
Excel formula:
=STEM_3D({0,0,1;1,0,2;0,1,3})
Expected output:
"chart"
Python Code
Show Code
import sys
import matplotlib
IS_PYODIDE = sys.platform == "emscripten"
if IS_PYODIDE:
matplotlib.use('Agg')
import matplotlib.pyplot as plt
from mpl_toolkits.mplot3d import Axes3D
import io
import base64
import numpy as np
def stem_3d(data, title=None, xlabel=None, ylabel=None, zlabel=None, stem_threed_orient='z'):
"""
Create a 3D stem plot.
See: https://matplotlib.org/stable/api/_as_gen/mpl_toolkits.mplot3d.axes3d.Axes3D.stem.html
This example function is provided as-is without any representation of accuracy.
Args:
data (list[list]): Input data (X, Y, Z).
title (str, optional): Chart title. Default is None.
xlabel (str, optional): Label for X-axis. Default is None.
ylabel (str, optional): Label for Y-axis. Default is None.
zlabel (str, optional): Label for Z-axis. Default is None.
stem_threed_orient (str, optional): The orientation of the stems. Valid options: Z, X, Y. Default is 'z'.
Returns:
object: Matplotlib Figure object (standard Python) or base64 encoded PNG string (Pyodide).
"""
def to2d(x):
return [[x]] if not isinstance(x, list) else x
try:
data = to2d(data)
if not isinstance(data, list) or not all(isinstance(row, list) for row in data):
return "Error: Invalid input - data must be a 2D list"
# Validate dimensions
num_rows = len(data)
num_cols = len(data[0]) if num_rows > 0 else 0
if num_cols < 3:
return "Error: Need at least 3 columns for X, Y, Z coordinates"
# Extract and validate columns
try:
x_vals = [float(data[i][0]) for i in range(num_rows)]
y_vals = [float(data[i][1]) for i in range(num_rows)]
z_vals = [float(data[i][2]) for i in range(num_rows)]
except (ValueError, TypeError, IndexError):
return "Error: Input data contains non-numeric values or missing columns"
# Create figure
fig = plt.figure(figsize=(10, 7))
ax = fig.add_subplot(111, projection='3d')
# Create stem plot
ax.stem(x_vals, y_vals, z_vals, orientation=stem_threed_orient)
# Set labels
if title:
ax.set_title(title)
if xlabel:
ax.set_xlabel(xlabel)
if ylabel:
ax.set_ylabel(ylabel)
if zlabel:
ax.set_zlabel(zlabel)
# Return based on platform
if IS_PYODIDE:
buf = io.BytesIO()
plt.savefig(buf, format='png', dpi=100, bbox_inches='tight')
buf.seek(0)
img_base64 = base64.b64encode(buf.read()).decode('utf-8')
plt.close(fig)
return f"data:image/png;base64,{img_base64}"
else:
return fig
except Exception as e:
return f"Error: {str(e)}"Online Calculator
SURFACE_3D
Create a 3D surface plot.
Excel Usage
=SURFACE_3D(data, title, xlabel, ylabel, zlabel, color_map, colorbar)
data(list[list], required): Input Z-data.title(str, optional, default: null): Chart title.xlabel(str, optional, default: null): Label for X-axis.ylabel(str, optional, default: null): Label for Y-axis.zlabel(str, optional, default: null): Label for Z-axis.color_map(str, optional, default: “viridis”): Color map for the surface.colorbar(str, optional, default: “true”): Show colorbar.
Returns (object): Matplotlib Figure object (standard Python) or base64 encoded PNG string (Pyodide).
Example 1: Basic 3D surface plot
Inputs:
| data | ||
|---|---|---|
| 1 | 2 | 3 |
| 4 | 5 | 6 |
| 7 | 8 | 9 |
Excel formula:
=SURFACE_3D({1,2,3;4,5,6;7,8,9})
Expected output:
"chart"
Example 2: Surface with labels and colorbar
Inputs:
| data | title | xlabel | ylabel | zlabel | colorbar | ||
|---|---|---|---|---|---|---|---|
| 1 | 4 | 9 | Surface Plot | X | Y | Z | true |
| 2 | 5 | 10 | |||||
| 3 | 6 | 11 |
Excel formula:
=SURFACE_3D({1,4,9;2,5,10;3,6,11}, "Surface Plot", "X", "Y", "Z", "true")
Expected output:
"chart"
Example 3: Using plasma colormap
Inputs:
| data | color_map | ||
|---|---|---|---|
| 0 | 1 | 2 | plasma |
| 1 | 2 | 3 | |
| 2 | 3 | 4 | |
| 3 | 4 | 5 |
Excel formula:
=SURFACE_3D({0,1,2;1,2,3;2,3,4;3,4,5}, "plasma")
Expected output:
"chart"
Example 4: Surface without colorbar
Inputs:
| data | colorbar | ||
|---|---|---|---|
| 5 | 10 | 15 | false |
| 20 | 25 | 30 | |
| 35 | 40 | 45 |
Excel formula:
=SURFACE_3D({5,10,15;20,25,30;35,40,45}, "false")
Expected output:
"chart"
Python Code
Show Code
import sys
import matplotlib
IS_PYODIDE = sys.platform == "emscripten"
if IS_PYODIDE:
matplotlib.use('Agg')
import matplotlib.pyplot as plt
from mpl_toolkits.mplot3d import Axes3D
import io
import base64
import numpy as np
def surface_3d(data, title=None, xlabel=None, ylabel=None, zlabel=None, color_map='viridis', colorbar='true'):
"""
Create a 3D surface plot.
See: https://matplotlib.org/stable/api/_as_gen/matplotlib.axes.Axes.plot_surface.html
This example function is provided as-is without any representation of accuracy.
Args:
data (list[list]): Input Z-data.
title (str, optional): Chart title. Default is None.
xlabel (str, optional): Label for X-axis. Default is None.
ylabel (str, optional): Label for Y-axis. Default is None.
zlabel (str, optional): Label for Z-axis. Default is None.
color_map (str, optional): Color map for the surface. Valid options: Viridis, Plasma, Inferno, Magma, Cividis. Default is 'viridis'.
colorbar (str, optional): Show colorbar. Valid options: True, False. Default is 'true'.
Returns:
object: Matplotlib Figure object (standard Python) or base64 encoded PNG string (Pyodide).
"""
def to2d(x):
return [[x]] if not isinstance(x, list) else x
try:
data = to2d(data)
if not isinstance(data, list) or not all(isinstance(row, list) for row in data):
return "Error: Invalid input - data must be a 2D list"
# Validate and convert to numpy array
try:
z_data = np.array(data, dtype=float)
except (TypeError, ValueError) as e:
return f"Error: Non-numeric values in data: {str(e)}"
if z_data.ndim != 2:
return "Error: Data must be a 2D array"
if z_data.shape[0] < 2 or z_data.shape[1] < 2:
return "Error: Surface requires at least 2x2 grid"
# Create X and Y meshgrid
rows, cols = z_data.shape
x_grid = np.arange(cols)
y_grid = np.arange(rows)
X, Y = np.meshgrid(x_grid, y_grid)
# Create figure
fig = plt.figure(figsize=(10, 7))
ax = fig.add_subplot(111, projection='3d')
# Create surface plot
surf = ax.plot_surface(X, Y, z_data, cmap=color_map, alpha=0.8, edgecolor='none')
# Set labels
if title:
ax.set_title(title)
if xlabel:
ax.set_xlabel(xlabel)
if ylabel:
ax.set_ylabel(ylabel)
if zlabel:
ax.set_zlabel(zlabel)
# Add colorbar if requested
if colorbar == "true":
fig.colorbar(surf, ax=ax, shrink=0.5, aspect=5)
# Return based on platform
if IS_PYODIDE:
buf = io.BytesIO()
plt.savefig(buf, format='png', dpi=100, bbox_inches='tight')
buf.seek(0)
img_base64 = base64.b64encode(buf.read()).decode('utf-8')
plt.close(fig)
return f"data:image/png;base64,{img_base64}"
else:
return fig
except Exception as e:
return f"Error: {str(e)}"Online Calculator
TRISURF_3D
Create a 3D triangular surface plot.
Excel Usage
=TRISURF_3D(data, title, xlabel, ylabel, zlabel, color_map, legend)
data(list[list], required): Input data (X, Y, Z).title(str, optional, default: null): Chart title.xlabel(str, optional, default: null): Label for X-axis.ylabel(str, optional, default: null): Label for Y-axis.zlabel(str, optional, default: null): Label for Z-axis.color_map(str, optional, default: “viridis”): Color map for surface.legend(str, optional, default: “false”): Show legend.
Returns (object): Matplotlib Figure object (standard Python) or base64 encoded PNG string (Pyodide).
Example 1: Basic 3D trisurf plot
Inputs:
| data | ||
|---|---|---|
| 0 | 0 | 1 |
| 1 | 0 | 2 |
| 0 | 1 | 3 |
| 1 | 1 | 4 |
Excel formula:
=TRISURF_3D({0,0,1;1,0,2;0,1,3;1,1,4})
Expected output:
"chart"
Example 2: 3D trisurf with labels
Inputs:
| data | title | xlabel | ylabel | zlabel | ||
|---|---|---|---|---|---|---|
| 0 | 0 | 1 | Triangle Surface | X | Y | Z |
| 2 | 0 | 2 | ||||
| 0 | 2 | 3 | ||||
| 2 | 2 | 4 |
Excel formula:
=TRISURF_3D({0,0,1;2,0,2;0,2,3;2,2,4}, "Triangle Surface", "X", "Y", "Z")
Expected output:
"chart"
Example 3: Using plasma colormap
Inputs:
| data | color_map | legend | ||
|---|---|---|---|---|
| 0 | 0 | 1 | plasma | true |
| 1 | 1 | 2 | ||
| 2 | 0 | 3 | ||
| 1 | -1 | 4 |
Excel formula:
=TRISURF_3D({0,0,1;1,1,2;2,0,3;1,-1,4}, "plasma", "true")
Expected output:
"chart"
Example 4: Simple triangular surface
Inputs:
| data | ||
|---|---|---|
| 0 | 0 | 1 |
| 1 | 0 | 2 |
| 0 | 1 | 3 |
| 1 | 1 | 4 |
Excel formula:
=TRISURF_3D({0,0,1;1,0,2;0,1,3;1,1,4})
Expected output:
"chart"
Example 5: Four points surface
Inputs:
| data | ||
|---|---|---|
| 0 | 0 | 1 |
| 1 | 0 | 2 |
| 0 | 1 | 3 |
| 1 | 1 | 4 |
Excel formula:
=TRISURF_3D({0,0,1;1,0,2;0,1,3;1,1,4})
Expected output:
"chart"
Example 6: Trisurf with color data
Inputs:
| data | ||
|---|---|---|
| 0 | 0 | 1 |
| 1 | 0 | 2 |
| 0 | 1 | 3 |
| 1 | 1 | 4 |
Excel formula:
=TRISURF_3D({0,0,1;1,0,2;0,1,3;1,1,4})
Expected output:
"chart"
Python Code
Show Code
import sys
import matplotlib
IS_PYODIDE = sys.platform == "emscripten"
if IS_PYODIDE:
matplotlib.use('Agg')
import matplotlib.pyplot as plt
from mpl_toolkits.mplot3d import Axes3D
import io
import base64
import numpy as np
def trisurf_3d(data, title=None, xlabel=None, ylabel=None, zlabel=None, color_map='viridis', legend='false'):
"""
Create a 3D triangular surface plot.
See: https://matplotlib.org/stable/api/_as_gen/mpl_toolkits.mplot3d.axes3d.Axes3D.plot_trisurf.html
This example function is provided as-is without any representation of accuracy.
Args:
data (list[list]): Input data (X, Y, Z).
title (str, optional): Chart title. Default is None.
xlabel (str, optional): Label for X-axis. Default is None.
ylabel (str, optional): Label for Y-axis. Default is None.
zlabel (str, optional): Label for Z-axis. Default is None.
color_map (str, optional): Color map for surface. Valid options: Viridis, Plasma, Inferno, Magma, Cividis. Default is 'viridis'.
legend (str, optional): Show legend. Valid options: True, False. Default is 'false'.
Returns:
object: Matplotlib Figure object (standard Python) or base64 encoded PNG string (Pyodide).
"""
def to2d(x):
return [[x]] if not isinstance(x, list) else x
try:
data = to2d(data)
if not isinstance(data, list) or not all(isinstance(row, list) for row in data):
return "Error: Invalid input - data must be a 2D list"
# Validate dimensions
num_rows = len(data)
num_cols = len(data[0]) if num_rows > 0 else 0
if num_cols < 3:
return "Error: Need at least 3 columns for X, Y, Z coordinates"
# Extract and validate columns
try:
x_vals = np.array([float(data[i][0]) for i in range(num_rows)])
y_vals = np.array([float(data[i][1]) for i in range(num_rows)])
z_vals = np.array([float(data[i][2]) for i in range(num_rows)])
except (ValueError, TypeError, IndexError):
return "Error: Input data contains non-numeric values or missing columns"
# Create figure
fig = plt.figure(figsize=(10, 7))
ax = fig.add_subplot(111, projection='3d')
# Create trisurf plot
# Use same logic as existing charts for colormap
cmap = plt.get_cmap(color_map)
surf = ax.plot_trisurf(x_vals, y_vals, z_vals, cmap=cmap, linewidth=0.2, antialiased=True)
# Set labels
if title:
ax.set_title(title)
if xlabel:
ax.set_xlabel(xlabel)
if ylabel:
ax.set_ylabel(ylabel)
if zlabel:
ax.set_zlabel(zlabel)
# Add legend (colorbar) if requested
if legend == "true":
fig.colorbar(surf, ax=ax, shrink=0.5, aspect=5, label='Z value')
# Return based on platform
if IS_PYODIDE:
buf = io.BytesIO()
plt.savefig(buf, format='png', dpi=100, bbox_inches='tight')
buf.seek(0)
img_base64 = base64.b64encode(buf.read()).decode('utf-8')
plt.close(fig)
return f"data:image/png;base64,{img_base64}"
else:
return fig
except Exception as e:
return f"Error: {str(e)}"Online Calculator
VOXELS
Create a 3D voxel plot from a 3D grid of values.
Excel Usage
=VOXELS(data, shape, title, edge_color)
data(list[list], required): Flattened 3D grid of boolean values (0 or 1).shape(str, required): Shape of the 3D grid as ‘depth,height,width’ (e.g., ‘8,8,8’).title(str, optional, default: null): Chart title.edge_color(str, optional, default: “black”): Color of the voxel edges.
Returns (object): Matplotlib Figure object (standard Python) or base64 encoded PNG string (Pyodide).
Example 1: Simple 3x3x3 cube corners
Inputs:
| data | shape | title | ||
|---|---|---|---|---|
| 1 | 0 | 0 | 3,1,3 | Voxel Corners |
| 0 | 0 | 0 | ||
| 0 | 0 | 1 |
Excel formula:
=VOXELS({1,0,0;0,0,0;0,0,1}, "3,1,3", "Voxel Corners")
Expected output:
"chart"
Example 2: Single voxel
Inputs:
| data | shape |
|---|---|
| 1 | 1,1,1 |
Excel formula:
=VOXELS({1}, "1,1,1")
Expected output:
"chart"
Example 3: Voxels with gray edges
Inputs:
| data | shape | edge_color | |
|---|---|---|---|
| 1 | 1 | 2,1,2 | gray |
| 1 | 1 |
Excel formula:
=VOXELS({1,1;1,1}, "2,1,2", "gray")
Expected output:
"chart"
Example 4: Voxels without edges
Inputs:
| data | shape | edge_color | |
|---|---|---|---|
| 1 | 0 | 2,1,2 | none |
| 0 | 1 |
Excel formula:
=VOXELS({1,0;0,1}, "2,1,2", "none")
Expected output:
"chart"
Python Code
Show Code
import sys
import matplotlib
IS_PYODIDE = sys.platform == "emscripten"
if IS_PYODIDE:
matplotlib.use('Agg')
import matplotlib.pyplot as plt
from mpl_toolkits.mplot3d import Axes3D
import io
import base64
import numpy as np
def voxels(data, shape, title=None, edge_color='black'):
"""
Create a 3D voxel plot from a 3D grid of values.
See: https://matplotlib.org/stable/api/_as_gen/mpl_toolkits.mplot3d.axes3d.Axes3D.voxels.html
This example function is provided as-is without any representation of accuracy.
Args:
data (list[list]): Flattened 3D grid of boolean values (0 or 1).
shape (str): Shape of the 3D grid as 'depth,height,width' (e.g., '8,8,8').
title (str, optional): Chart title. Default is None.
edge_color (str, optional): Color of the voxel edges. Valid options: Black, Gray, White, None. Default is 'black'.
Returns:
object: Matplotlib Figure object (standard Python) or base64 encoded PNG string (Pyodide).
"""
def to2d(x):
return [[x]] if not isinstance(x, list) else x
try:
data = to2d(data)
if not isinstance(data, list) or not data or not isinstance(data[0], list):
return "Error: Input data must be a 2D list (flattened grid)."
# Prepare boolean array
flat = []
for row in data:
for x in row:
try:
if x is None or x == "":
flat.append(False)
else:
flat.append(bool(float(x)))
except (TypeError, ValueError):
flat.append(False)
# Parse shape
try:
d, h, w = map(int, shape.split(','))
except Exception:
return "Error: Invalid shape format. Use 'depth,height,width' (e.g., '8,8,8')."
if len(flat) < d * h * w:
return f"Error: Input data size ({len(flat)}) is smaller than requested shape {shape} ({d*h*w})."
# Reshape
voxel_array = np.array(flat[:d*h*w]).reshape((d, h, w))
# Create figure with 3D projection
fig, ax = plt.subplots(figsize=(10, 7), subplot_kw={"projection": "3d"})
# Plot voxels
ax.voxels(voxel_array, edgecolor=edge_color if edge_color != "none" else None)
# Set title
if title:
ax.set_title(title)
# Remove ticks for gallery style
ax.set(xticklabels=[], yticklabels=[], zticklabels=[])
if IS_PYODIDE:
buf = io.BytesIO()
plt.savefig(buf, format='png', dpi=100, bbox_inches='tight')
plt.close(fig)
buf.seek(0)
img_bytes = buf.read()
img_b64 = base64.b64encode(img_bytes).decode('utf-8')
return f"data:image/png;base64,{img_b64}"
else:
return fig
except Exception as e:
return f"Error: {str(e)}"Online Calculator
WIREFRAME_3D
Create a 3D wireframe plot.
Excel Usage
=WIREFRAME_3D(data, title, xlabel, ylabel, zlabel, plot_color, rstride, cstride, legend)
data(list[list], required): Input Z-data.title(str, optional, default: null): Chart title.xlabel(str, optional, default: null): Label for X-axis.ylabel(str, optional, default: null): Label for Y-axis.zlabel(str, optional, default: null): Label for Z-axis.plot_color(str, optional, default: “blue”): Wireframe color.rstride(int, optional, default: 1): Row stride.cstride(int, optional, default: 1): Column stride.legend(str, optional, default: “false”): Show legend.
Returns (object): Matplotlib Figure object (standard Python) or base64 encoded PNG string (Pyodide).
Example 1: Basic 3D wireframe plot
Inputs:
| data | ||
|---|---|---|
| 1 | 2 | 3 |
| 4 | 5 | 6 |
| 7 | 8 | 9 |
Excel formula:
=WIREFRAME_3D({1,2,3;4,5,6;7,8,9})
Expected output:
"chart"
Example 2: Wireframe with labels
Inputs:
| data | title | xlabel | ylabel | zlabel | ||
|---|---|---|---|---|---|---|
| 1 | 4 | 9 | Wireframe Plot | X | Y | Z |
| 2 | 5 | 10 | ||||
| 3 | 6 | 11 |
Excel formula:
=WIREFRAME_3D({1,4,9;2,5,10;3,6,11}, "Wireframe Plot", "X", "Y", "Z")
Expected output:
"chart"
Example 3: Using stride parameters
Inputs:
| data | rstride | cstride | |||
|---|---|---|---|---|---|
| 1 | 2 | 3 | 4 | 1 | 1 |
| 5 | 6 | 7 | 8 | ||
| 9 | 10 | 11 | 12 | ||
| 13 | 14 | 15 | 16 |
Excel formula:
=WIREFRAME_3D({1,2,3,4;5,6,7,8;9,10,11,12;13,14,15,16}, 1, 1)
Expected output:
"chart"
Example 4: Black wireframe with legend
Inputs:
| data | plot_color | legend | ||
|---|---|---|---|---|
| 0 | 1 | 2 | black | true |
| 3 | 4 | 5 | ||
| 6 | 7 | 8 |
Excel formula:
=WIREFRAME_3D({0,1,2;3,4,5;6,7,8}, "black", "true")
Expected output:
"chart"
Python Code
Show Code
import sys
import matplotlib
IS_PYODIDE = sys.platform == "emscripten"
if IS_PYODIDE:
matplotlib.use('Agg')
import matplotlib.pyplot as plt
from mpl_toolkits.mplot3d import Axes3D
import io
import base64
import numpy as np
def wireframe_3d(data, title=None, xlabel=None, ylabel=None, zlabel=None, plot_color='blue', rstride=1, cstride=1, legend='false'):
"""
Create a 3D wireframe plot.
See: https://matplotlib.org/stable/api/_as_gen/matplotlib.axes.Axes.plot_wireframe.html
This example function is provided as-is without any representation of accuracy.
Args:
data (list[list]): Input Z-data.
title (str, optional): Chart title. Default is None.
xlabel (str, optional): Label for X-axis. Default is None.
ylabel (str, optional): Label for Y-axis. Default is None.
zlabel (str, optional): Label for Z-axis. Default is None.
plot_color (str, optional): Wireframe color. Valid options: Blue, Green, Red, Cyan, Magenta, Yellow, Black, White. Default is 'blue'.
rstride (int, optional): Row stride. Default is 1.
cstride (int, optional): Column stride. Default is 1.
legend (str, optional): Show legend. Valid options: True, False. Default is 'false'.
Returns:
object: Matplotlib Figure object (standard Python) or base64 encoded PNG string (Pyodide).
"""
def to2d(x):
return [[x]] if not isinstance(x, list) else x
try:
data = to2d(data)
if not isinstance(data, list) or not all(isinstance(row, list) for row in data):
return "Error: Invalid input - data must be a 2D list"
# Validate and convert to numpy array
try:
z_data = np.array(data, dtype=float)
except (TypeError, ValueError) as e:
return f"Error: Non-numeric values in data: {str(e)}"
if z_data.ndim != 2:
return "Error: Data must be a 2D array"
if z_data.shape[0] < 2 or z_data.shape[1] < 2:
return "Error: Wireframe requires at least 2x2 grid"
# Create X and Y meshgrid
rows, cols = z_data.shape
x_grid = np.arange(cols)
y_grid = np.arange(rows)
X, Y = np.meshgrid(x_grid, y_grid)
# Create figure
fig = plt.figure(figsize=(10, 7))
ax = fig.add_subplot(111, projection='3d')
# Create wireframe plot
ax.plot_wireframe(X, Y, z_data, color=plot_color, rstride=rstride, cstride=cstride, linewidth=1)
# Set labels
if title:
ax.set_title(title)
if xlabel:
ax.set_xlabel(xlabel)
if ylabel:
ax.set_ylabel(ylabel)
if zlabel:
ax.set_zlabel(zlabel)
# Add legend if requested
if legend == "true":
ax.legend(['Wireframe'])
# Return based on platform
if IS_PYODIDE:
buf = io.BytesIO()
plt.savefig(buf, format='png', dpi=100, bbox_inches='tight')
buf.seek(0)
img_base64 = base64.b64encode(buf.read()).decode('utf-8')
plt.close(fig)
return f"data:image/png;base64,{img_base64}"
else:
return fig
except Exception as e:
return f"Error: {str(e)}"Online Calculator